TransfersmileTransfersmile
  • EN
  • PT
  • ES
  • EN
  • PT
  • ES
  • Introduction
  • Payin API
    • Environments
    • Direct integration
      • Brazil
        • Credit Card
        • Pix
        • Lottery
        • Boleto
        • Deposit Express
        • Wallet
    • Notification
      • Security
    • Payin Detail
    • Refund
    • Plug-in & Tools
      • transfersmile JavaScript
      • transfersmile SDK
      • Get CreditCard Token
      • Supported Bank List Query
      • Installment Detail Query
    • Data
      • Payment Method
      • Data for test (Sandbox)
      • Payin Status
      • Icon of methods
    • API Code
  • Payout API
    • Environments
    • Security
    • Submit a payout
      • transfersmile Wallet
        • WebView Example
        • H5 Authorization
        • Native App Authorization
        • Send Prizes
      • Brazil
        • Pix
        • BankTransfer
    • Notification
    • Payout DryRun
    • Account Balance
    • Payout Status
    • Payout List
    • Payout Detail
    • Payment Method
    • Data for test
    • Bank Code
      • Bank in Brazil
    • API Code

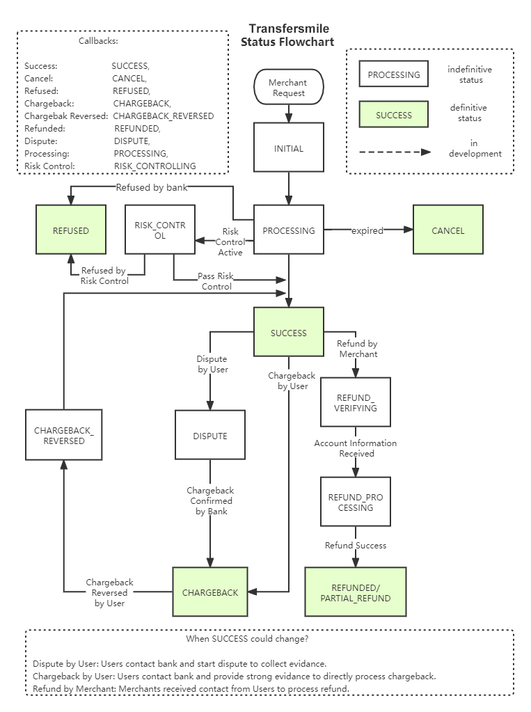
Payin Status

List of Payin status

StatusDescription
INITIALMerchant has successfully created the order
PROCESSINGAfter the user has submitted the payment information
SUCCESSTrade has been successful
CANCELTrade has been canceled
RISK_CONTROLLINGTrade is considered high risk or there is unclear billing information
DISPUTETrade is in dispute
REFUSEDTrade has been refused
REFUND_VERIFYINGRefund verifying (confirmed by user)
REFUND_PROCESSINGRefund is processing (By administrator)
REFUNDEDTrade has been canceled refunded
PARTIAL_REFUNDPartially refunded
CHARGEBACKChargeback
CHARGEBACK_REVERSEDChargebackReversed

Payin status change flow

Prev
Data for test (Sandbox)
Next
Icon of methods